COMPAQ COMPUTER CORPORATION
PORTABLE III
Processor | 80286 (exact location unidentified) |
Processor Speed | 8/12MHz |
Chip Set | Unidentified |
Max. Onboard DRAM | 6MB (4MB on external memory card) |
Cache | None |
BIOS | Unidentified |
Dimensions | 330mm x 218mm |
I/O Options | IDE interface, external memory card slot, floppy drive interface, parallel port, serial port, VGA port, display connector |
NPU Options | 80287 (exact location unidentified) |

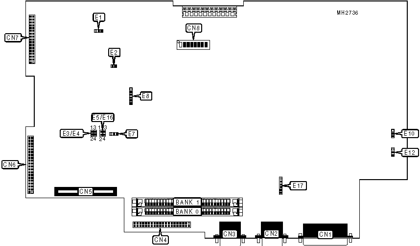
CONNECTIONS | |||
Purpose | Location | Purpose | Location |
Parallel port | CN1 | External Memory card slot | CN5 |
VGA port | CN2 | IDE interface | CN6 |
Serial port | CN3 | Floppy drive interface | CN7 |
Display controller | CN4 | ||
USER CONFIGURABLE SETTINGS | |||
Function | Jumper/Switch | Position | |
» | Hard drive enabled | CN8/5 | On |
Hard drive disabled | CN8/5 | Off | |
» | CPU speed select 8MHz | CN8/6 | On |
CPU speed select 12MHz | CN8/6 | Off | |
» | Video type select boots plasma display in color mode | CN8/7 | On |
Video type select boots plasma display in monochrome mode | CN8/7 | Off | |
» | Factory configured - do not alter | CN8/8 | Off |
» | CPU access speed select 8/12 | E1 | pins 1 & 2 closed |
CPU access speed select 8 | E1 | pins 2 & 3 closed | |
» | Factory configured - do not alter | E2 | N/A |
» | Printer port enabled | E7 | pins 2 & 3 closed |
Printer port disabled | E7 | pins 1 & 2 closed | |
» | Controller address select primary | E8 | pins 1 & 2, 4 & 5 closed |
Controller address select secondary | E8 | pins 2 & 3, 4 & 5 closed | |
» | System ROM select 16KB | E10 | pins 1 & 2 closed |
System ROM select 32KB | E10 | pins 2 & 3 closed | |
» | ROM Set2 enabled | E12 | pins 1 & 2 closed |
ROM Set2 disabled | E12 | pins 2 & 3 closed | |
DRAM CONFIGURATION | ||
Size | Bank 0 | Bank 1 |
256KB | (1) 256K x 9 | NONE |
512KB | (1) 256K x 9 | (1) 256K x 9 |
1MB | (1) 1M x 9 | NONE |
1.5MB | (1) 1M x 9 | (1) 256K x 9 |
2MB | (1) 1M x 9 | (1) 1M x 9 |
COM/IRQ CONFIGURATION | |
COM/IRQ | E5/E16 |
COM1/IRQ4 Serial | pins 2 & 4 closed |
COM1/IRQ4 Modem | pins 3 & 4 closed |
COM2/IRQ3 Serial | pins 1 & 2 closed |
COM2/IRQ3 Modem | pins 1 & 3 closed |
SERIAL PORT CONFIGURATION | |
COM port | E3/E4 |
COM1 Serial | pins 1 & 2 closed |
COM1 Modem | pins 1 & 3 closed |
COM2 Serial | pins 1 & 3 closed |
COM2 Modem | pins 3 & 4 closed |
DRAM BASE MEMORY SWITCH CONFIGURATION | ||
Size | CN8/1 | CN8/2 |
None | On | On |
256KB | On | Off |
512KB | Off | On |
640KB | Off | Off |
DRAM EXTENDED MEMORY SWITCH CONFIGURATION | |||
Base memory | Extended memory | CN8 Switch 3 | CN8 Switch 4 |
640KB | 256KB | On | Off |
640KB | 1MB | Off | On |
DRAM BANK CONFIGURATION | |
Bank | E17 |
None | pins 2 & 3, 4 & 5 closed |
Bank 1 | pins 2 & 3, 5 & 6 closed |
Bank 1 & 2 | pins 1 & 2, 4 & 5 closed |
Bank 1, 2, & 3 | pins 1 & 2, 5 & 6 closed |

DRAM CONFIGURATION | |||
Size | Bank 0 | Bank 1 | Bank 2 |
512KB | (2) 256K x 9 | NONE | NONE |
1MB | (2) 256K x 9 | (2) 256K x 9 | NONE |
1.5MB | (2) 256K x 9 | (2) 256K x 9 | (2) 256K x 9 |
2MB | (2) 1M x 9 | NONE | NONE |
4MB | (2) 1M x 9 | (2) 1M x 9 | NONE |
6MB | (2) 1M x 9 | (2) 1M x 9 | (2) 1M x 9 |
DRAM CONFIGURATION | |
Size | S1 |
256K x 9 | pins 1 & 2 closed |
1M x 9 | pins 2 & 3 closed |